很多初入职场的年轻采购都容易眼高手低——只想跟大项目,做大事,对基础的工作提不起来兴致。
其实,每一件大事的背后,都是无数琐碎的小事。要做好大事,首先要做的就是把一件件小事做好,采购交期管理也不例外。
采购总监也是一步一步磨出来的。对待工作投入一点、严谨一点,持久一点,足以走出自己的一亩三分地。
采购交期管理
采购交期改善管理
希望对陷入交期管理困境的你有所帮助
——————————————————
【五大成长】
1.0-3岁新采购工作从业者
2.有供应商跟催任务的采购人士
3.希望改善供应商交期延误状况
4.提升和改善交期管理
5.对利用表格进行管理还不够熟悉
采购交期改善管理日事工作法
明确交期构成的要件,充分认识交期改善的重要性,努力提升采购完成效率,是采购员进行采购交期管理的关键。
采购员要做到采购交期改善管理日事日清,可借助“采购交期改善管理明细表”(见表3.1)完成。
表3.1采购交期改善管理明细表

采购交期是指从采购订货日开始至供应商送货日之间的时间长短。也就是说,从采购部向供应商表达出其需求时开始计算,直到采购商的需求被完全满足为止,其中所花费的时间总和。通常情况下,交期是由供应商决定而非采购商随意指定。
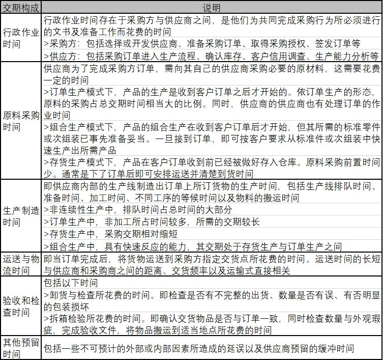
(1)交期的构成
交期由以下6项时间构成,如表3.2所示。
表3.2交期的构成

(2)影响交期的因素
供应商如果不能按时交货,则会导致原料的欠缺而使生产停顿,常见的影响采购交期的因素,如图3.3所示。

图3.3影购交期的因素
(3)改善交期的策略
①从采购管理各环节进行改善。
包括从采购需求、计划、合同等环节进行改善,如图3.4所示。

图3.4交期改善的策略
②利用交期延误检讨表进行分析、检讨。
(4)交期改善的方法
根据影响物料交期的因素,改善交期的方法可总结为以下几点,如表3.5所示。
表3.5改善交期的方法
采购交期改善管理日清工作法
要做好采购交期改善管理日清工作,采购员可借助“采购交期改善管理日清表”(见表3.6)完成。

表3.6采购交期改善管理日清表
采购交期改善管理日高提升方案
采购员对采购交期改善管理工作进行自检后,应针对不足之处,查明原因,主动寻找提升方案,如表3.7所示。
3.7采购交期改善管理日高提升方案

附:采购交期改善管理支持性表单
(1)采购控制表

(2)采购材料交货记录表

来源:易库易
评论区