首页
知识库
标签查询
采购杂谈
供应商管理
采购谈判
成本分析
价格管理
战略采购
专业术语
集中采购
间接采购
招标采购
供应链书籍
更多标签
分类查询
原创文章
供应链管理
采购管理
供应链书籍
职场与管理
收藏大全
使用教程
课程大纲
在线课程
SCMP证书
更多分类
企业一站式培训
SCMP全国招生中
SCMP证书简介
SCMP知识体系
SCMP教材介绍
SCMP考试指南
SCMP收费标准
SCMP认证流程
填写《SCMP证书考试报名表》
报考咨询(人工客服)
订阅采购帮
加入微信群
加入采购微信群
加入供应链社区
产品大全
采购培训学院官网
✅SCMP证书官网
采购课程店铺
🔍采购寻源网址大全
采销平台官网
⏬资料下载中心
采购每日阅读
发现
友情链接
图库
留言板
关于我们
采购每日阅读-采购帮
学习采购实战经验,构建全新供应链管理思维
累计撰写
1437
篇文章
累计创建
54
个标签
累计收到
493
条评论
栏目
首页
知识库
标签查询
采购杂谈
供应商管理
采购谈判
成本分析
价格管理
战略采购
专业术语
集中采购
间接采购
招标采购
供应链书籍
更多标签
分类查询
原创文章
供应链管理
采购管理
供应链书籍
职场与管理
收藏大全
使用教程
课程大纲
在线课程
SCMP证书
更多分类
企业一站式培训
SCMP全国招生中
SCMP证书简介
SCMP知识体系
SCMP教材介绍
SCMP考试指南
SCMP收费标准
SCMP认证流程
填写《SCMP证书考试报名表》
报考咨询(人工客服)
订阅采购帮
加入微信群
加入采购微信群
加入供应链社区
产品大全
采购培训学院官网
✅SCMP证书官网
采购课程店铺
🔍采购寻源网址大全
采销平台官网
⏬资料下载中心
采购每日阅读
发现
友情链接
图库
留言板
关于我们
目 录
CONTENT
首页
/
采购管理
/
正文
采购管理
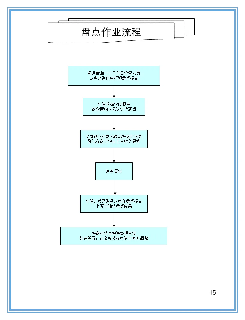
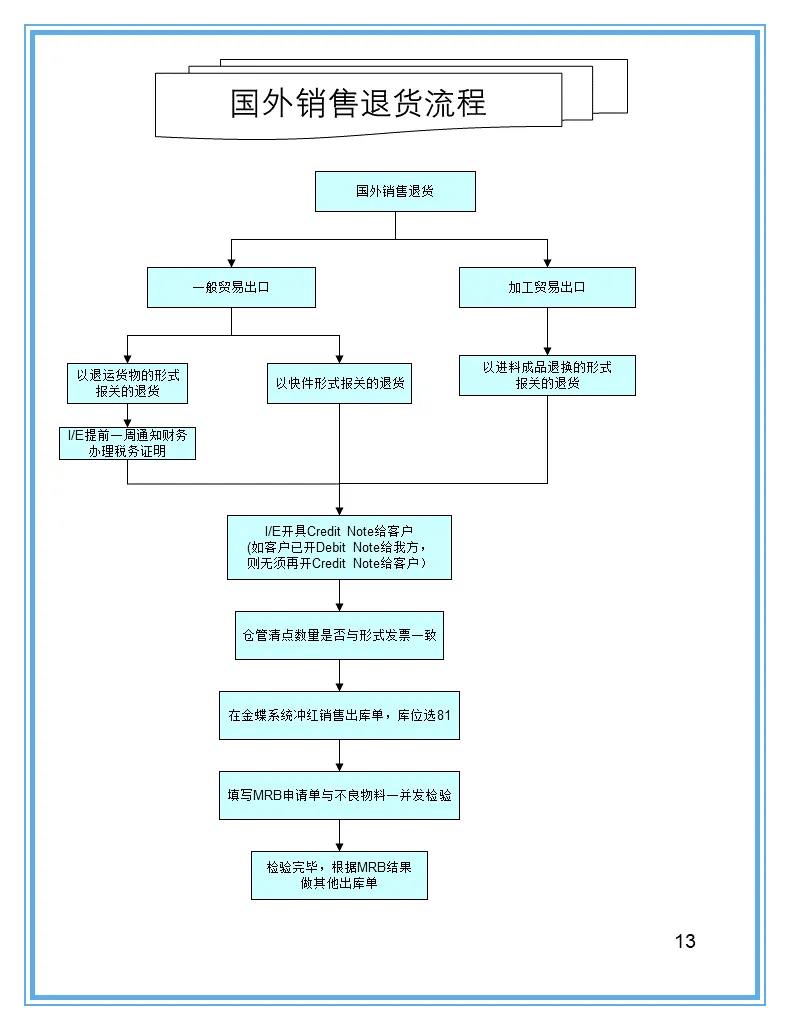
16张仓库全面管理流程图
来源网络
2025-06-05
/
0 评论
/
0 点赞
/
85 阅读
/
0 字
06/01
温馨提示:
本文最后更新于2024-06-01,若内容或图片失效,请留言反馈。 部分素材来自网络,若不小心影响到您的利益,请联系我们删除。
广告
01收货流程
02检验入库流程
03产成品入库流程
04废品处理流程
05其它入库流程
06生产任务单物料领用流程
07生产任务单已领用物料更换流程
0
管理智慧
库存
版权归属:
来源网络
本文链接:
https://www.onescm.cn/archives/16zhang-cang-ku-quan-mian-guan-li-liu-cheng-tu
许可协议:
所有采购帮拥有版权的作品使用《署名-非商业性使用-相同方式共享 4.0 国际 (CC BY-NC-SA 4.0)》协议授权。转载文章来源网络,仅供学习参考,版权归属原作者所有。如有侵权,请联系删除service@caigoubang.top
广告
微信扫一扫
上一篇
下一篇
评论区
评论区